
Explore the full experience in Figma — no scrolling needed.




Early framing of the problem space: scattered sources, unclear pathways, and unmet user needs.

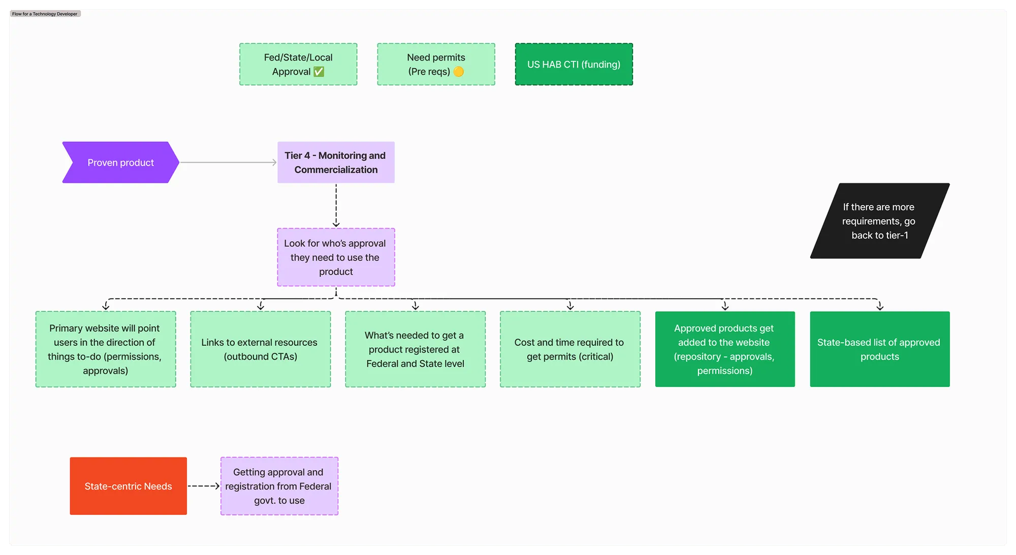
Instead of relying on personas or hypothetical journeys, we partnered directly with stakeholders to map how permitting work unfolds in practice, step by step, decision by decision.
“I don’t even know where to begin.”
Researchers often struggle to identify which permits apply to their specific work. Without a clear entry point into the regulatory process, they face delays and risk missteps early in project planning.
“Every agency says something different.”
Developers preparing for commercialization encounter conflicting information from federal and state bodies. The lack of harmonized guidance leads to uncertainty, stalled launches, and increased reliance on consultants.
“I just want to know what’s approved and usable.”
Managers need confidence that selected technologies are both effective and compliant. However, approval information is fragmented across multiple sources, making decision-making inefficient and risk-prone.
Who We Spoke To
Total Interview Participants
Researchers
Technology Developers
Environmental Managers
“We honestly didn’t know what applied to us until we hired someone to figure it out.”
Permitting felt opaque. Researchers relied on informal guidance and lacked clear direction on which permits applied and when.
“If I had a flowchart that just said: you're doing this kind of research, in this state, then these three things apply to you ,that would change everything.”
Researchers lacked context-aware tools to guide decisions by use case, location, and product tier.
“The problem is you figure one thing out and then realize there’s five other things you didn’t know existed.”
Policy surprises stalled progress, exposing the need for consolidated permission guidance.
“We email around, wait for replies, and hope someone gives us the right document. It’s trial and error.”
Managers lacked a centralized, trusted source for approvals and regulatory contacts.



To move from architecture to interface, we began with collaborative paper prototyping—not just sketching, but designing together as a team.
We sketched screens directly from task flows—focusing on entry points, navigation logic, and layout clarity—without being slowed down by pixels.
Instead of isolating sketch work, we held co-working sketch circles, where each team member proposed, critiqued, and iterated in real time.
We translated user pathways into screen logic early—surfacing edge cases, visual clutter, and content prioritization issues before going digital.
These sketches weren’t throwaways—they became the structural starting point for mid-fidelity wireframes in Sprint 3.
We utilized the U.S. Web Design System (USWDS) to ensure federal compliance and expedite development with accessible, pre-built components, allowing us to concentrate on clarity and content structure.
We began with dense regulatory spreadsheets, scattered agency PDFs, and complex guidance structures. This visual captures the raw, unstructured foundation that our entire interface was built on—what users were expected to navigate before any design began.


The original content and workflows were transformed into clear, usable interface screens. Every element was shaped by the source material, user pain points, and stakeholder feedback—resulting in a system that is both practical and purposeful.

We extended our co-design approach into testing, inviting users to think aloud, reflect, and help shape the interface in real-time.
Tested with researchers, developers, and managers. Feedback sharpened clarity and improved confidence across every major interaction.
Guidance Gaps Found
Users navigated the flows, but 60% paused at permit and map entry points, highlighting the need to improve labels and cues
Task Over Role
Initial role-based grouping caused confusion. A card sort revealed users prefer task-based access, leading to a cleaner, more intuitive structure.


We began by unpacking the problem space through a brief literature review and stakeholder interviews. But instead of treating these as isolated activities, we ran co-working sessions where participants mapped out their existing processes with us in real-time. These sessions allowed us to surface not just workflows, but confusion points, duplicated effort, and gaps in understanding.